突然发现,已经一年多没有输出了,也没有更新 Lore。😅
今天,强制接了一个任务,整理下个人对创作者经济的理解。
开发经历
2014~2015 年中,笔者一直在开发楚辞,定位是基于语义网、开放的中文知识库。那段时间,一直发愁的是数据量和应用场景,有时也会想开放的反面:隐私和不公开 —— 定位于私人的知识管理、企业的知识管理。
2015 下半年开始,媒体上冒出不少唱衰 Evernote 的文章:从硅谷宠儿到麻烦缠身,独角兽 Evernote 走向衰落的内幕。笔者心想,也许可以试试从笔记这个形式入手,毕竟容易扩展:笔记是个坑,什么都能往里面装啊(文字,图片 / 截屏,声音,视频,手写笔迹等等)。
结合那段时间的思考,楚辞如果抛弃了知识定义,只保留数据会怎样?那就是 JSON—— 用户群体可以定位为极客的笔记项目?
于是,Lore 诞生了。
随着对效率、易用性的需求,Lore 在 JSON 编辑器和模板的概念之后,逐步引入了 JSON 的可视化模板、思维导图、答题、分析框架等内容形式。

也是从 2015 年,我开始亡羊补牢在知乎输出。—— 嗯,强制输出。
但是,对于盈利,虽然有不少思考,却由于各种原因,始终没有实现。
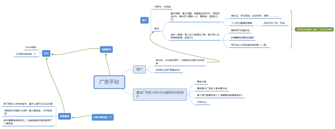
UGC 中的利益分配模型
这个模型最初考虑的是数据方面的收益分配,涉及平台、原始拥有者、提交数据者、数据的归一化处理者、传播链中的用户等角色。

这一时期,无论是上面的 UGC 利益分配模型,还是下面关于广告平台的想法,整体上仍然是平台思维。

去中心化
2019 年,Google Reader、Google + 相继被关闭。
2020 年春节后,笔者开始进入币圈,接触的一系列项目,让我不再局限于笔记、知识管理,很多想法也开始有所改变。
首先是,Lore 引入了互联网之父 Tim Berners-Lee 的项目 SoLiD。你可以把 Lore 上面的笔记转存到 SoLiD 服务器。SoLiD 的协议是开放的,用户可以自行选择把数据存储在哪里,可以自己架设服务器,也可以选择、切换第三方服务商。
Matataki | 瞬
这是我接触到的第一个个人通证化项目。
1、每个作者都可以发行 Fan 票,价格由发行人通过提供初始流动性确定。
这是笔者发行的 Fan 票叫做 EP。总发行量是 666666,但是第一次提供流动性时,拿出了 666 个 Token 和 100RMB,这就确定了 EP 的初始流通价格 100÷666=0.15。

2、文章自动保存至 IPFS。

3、读者可以通过点击文章底部的【赏】进行打赏,支持所有你当前持有的 Fan 票。

4、支持付费、持有特定数量的 Fan 票解锁阅读文章的(部分)内容。

5、项目方推出了一些列工具类 DAPP:NFT,二次方投票,DAO 治理等等。

6、对读者、粉丝友好,可以发评论,可以参与创作者通证的治理。
当初,在使用 Matataki 的过程中,整理了对个人通证化 & 社群的粗浅认识:

打赏平台
通过设置不同的打赏级别、金额、权益,实现粉丝用户对创作者的支持、创作者对粉丝的反馈。
- 爱发电
- BuyMeACoffee
- Patreon

面包多
这个之所以单列,是因为它集合了打赏、订阅、付费解锁等多项功能。

Hive / Steem
刚开始挺喜欢这个项目的,但是整个社区的氛围是互相帮助、撸矿池,相比还是喜欢 Cent 一点。所以随着 U 盘损坏,Owner Key 没有找回来,就没再关注它了。
- https://peakd.com/@taurenshaman
- https://hive.blog/@taurenshaman
Cent
笔者发现这个项目的时间,比 Steem 早一点,第一个帖子发布于 2020.3.21:

而且,最开始的时候,它的机制很有趣:
- 点赞即是打赏,每个点赞是 1 美分,这也是项目名称的来源。
- 用户可以多次点赞。
- 创作者可以选择将点赞获取的收益的一定百分比,反向分配给高质量的评论 / 回帖。
- 如果你看好某个作者,可以长期赞助他,之后作者的作品(在 Cent 上)获得的收益也会分给你一部分 —- 在 Cent 2.0 的更新上面,创始人提到了传统的股票市场(资本投资他看好的公司),以及 cent 的初衷:用户应该能够投资他看好的作者。而投资应该有回报。
可惜,现在项目多次更新后,很多我喜欢的功能都看不到了……
算法即艺术
- Art Blocks #eth
- fx (hash) #tez
- ……
特点:
- 这种形式的创作,主要是平台模式,因为能给创作者带来流量。
- 限定时间铸造 NFT,又引入了稀缺性。
Mirror
特点:
- 适合高冷的官方媒体,不需要读者反馈。
- 内容的形式多样。
- 以太坊钱包登录。
- 存储到 IPFS。
缺点:无法与读者互动。
Web2.0 时期,大家都见识到了社群的魅力。期待 MuseX 能在与读者互动的方向上形成突破。
工具・Mask
特点:
- 浏览器扩展的形式。
- 支持 Twitter、Facebook、Instagram 等主流社交平台,增加信息,支持与作者交互。
- 持续增加工具和支持的加密项目。

总结
创作者离不开的几个要素:
1、分享 & 传播
- 分享知识与经验。
- 传播作品。
- 传播的越广,影响力越大,读者越多。
2、影响力
- 读者、受众群体,形成社区。
3、社区 / 社群
- 互动
- 共识
- 凝聚力
4、收益
- 打赏
- 付费解锁
- 订阅
- 通证化
- 反哺社区


